精馏塔在应用中达不到设计指标统称为塔故障。填料精馏塔的故障可能由于一个原因引起,也可能有多个原因引起,一旦出现故障,工厂尽快找出故障原因,以*小的成本解决问题。此时考验故障诊断者的是对塔及其附属设备、公用工程等多方面知识的了解,以及现场经验的丰富程度。知识了解越多,经验越丰富,对故障诊断越容易越迅速。
对故障的处理应遵循以下的大原则:
若故障严重,涉及安全、环保或不能维持正常生产,应立即停车处理。
若故障不严重,应在尽量减少对安全、环境及损害生产效率的前提的继续运行,在运行过程中以取得更多的数据和发现异常现象,通过对现象、数据的分析查找故障的原因。
分析塔的历史运行数据,与故障状态的数据进行比较,找到相同点和不同点,找出变化前后的差异从而查找原因。
故障诊断不要只限于塔本身,塔的上下游设备,附属设备、管道、公用工程等都应该在分析范围之内。
仪表的读数或数据错误可能导致塔的非正常操作,当出现故障时应对仪表读数进行校验。
物料衡算、热量衡算可对查找故障提供指导。
一些故障时因为设计不当的先天原因造成的,检查图纸也是分析故障原因的重要手段。
流程模拟、气液相负荷计算、塔内件水力学校核有助于发现设计和操作不当等原因。
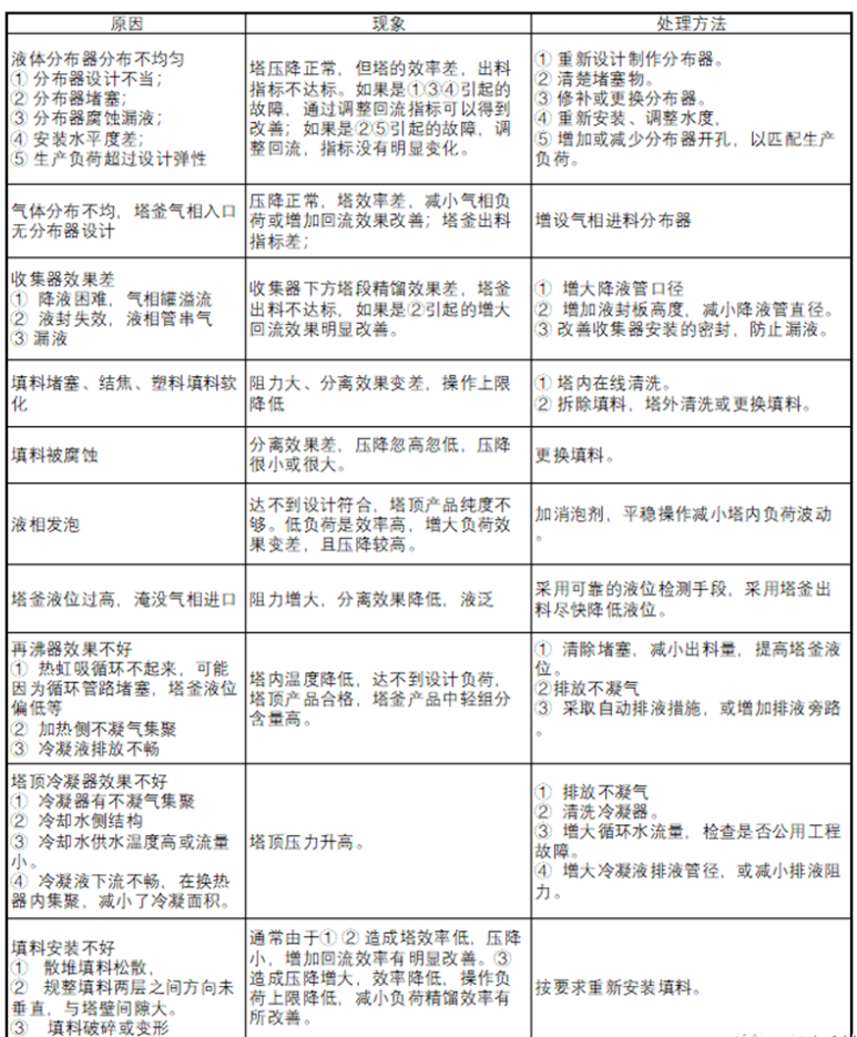
下面列举一些不当原因导致的精馏塔异常现象和处理方法

免责声明:所载内容来源于互联网及微信公众号等公开渠道。推发该文目的是传递更多信息,文章仅供参考和交流。转载的稿件版权归原作者和机构所有,若出现内容错误,请联系我们,我们将及时更正。如有侵权,请联系我们删除。谢谢。